全国统一客服热线:18986145219
武汉天下通商贸有限公司
手机:18986145219
QQ:1433933590
微信号:ysw770580
抖音号:yangshengwen35
微信公众号:txtsm770580
邮箱:1433933590@qq.com
官网:http://www.txthp.com
全国统一客服热线:18986145219
武汉天下通商贸有限公司
手机:18986145219
QQ:1433933590
微信号:ysw770580
抖音号:yangshengwen35
微信公众号:txtsm770580
邮箱:1433933590@qq.com
官网:http://www.txthp.com
商票的风险点有哪些,如何提前做好风控审查?看完直接收藏了,讲解最实用的干货!从假伪票萌新到识别老司机,你就差这么一篇干货!
怎么做好商票风控?
—————商票风控心得分享及假伪票辨别方法
一、 商票的风险点
1、 承兑人信用风险
2、 虚构贸易背景风险
3、 操作风险
4、 司法风险
5、 假伪票风险
二、 电票时代假伪票情况汇总及分析
1、 近期假伪票汇总
2、 假伪票的特征
3、 出现假伪票原因
三、 如何进行商票风控
1、 选好承兑人
2、 做好合规
3、 商票无瑕疵
4、 识别假伪票
5、 利用好第三方工具
一、商票的风险点
1、承兑人信用风险:商票是以企业信用为基础,相对于银行信用等级而言偏弱,商票到期后承兑企业能否按时按金额兑付是最大风险点,主要看企业财报及历史兑付情况;
2、虚构贸易背景:商票的贴现业务一般需要具备真实贸易背景,如不具真实贸易背景或授信额度与贸易背景不一致,授信可能被挪用,如阴阳合同;
3、操作风险:在操作过程中,出现重复背书、回头背书、显示不可能转让等情况;
4、司法风险:企业被执行,导致银行账户被封,无法支付票款(合肥建工);
5、假伪票风险:票据业务主体名称恶意记载为其他单位名称的电子商业汇票;冒用其他单位身份开立账户并通过该账户作出票据行为的电子商业汇票。
二、电票时代假伪商票情况汇总及分析
2020年2月27日,上海票据交易所制定了《上海票据交易所处置伪假票据操作规程》,规程中所称假伪票包括:本规程所称伪假票据包括:
(一)票据业务主体名称恶意记载为其他单位名称的电子商业汇票;
(二)冒用其他单位身份开立账户并通过该账户作出票据行为的电子商业汇票;
(三)经有权机关认定的其他伪假电子商业汇票。
第一种情况举例:
下图中是商票,开票人是企业,承兑人写合肥农商行。
票据最上面已标注为商业承兑汇票,则承兑人栏不可能是银行的名称。

第二种及第三种情况举例:
(二)冒用其他单位身份开立账户并用该账户开出商票:
中交一航局第一工程有限公司

中铁二局集团有限公司
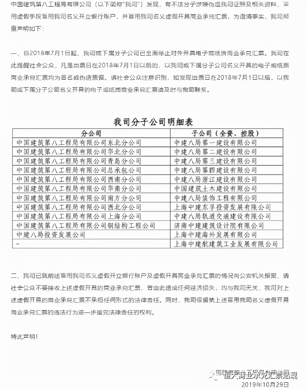
中国建筑第八工程局有限公司

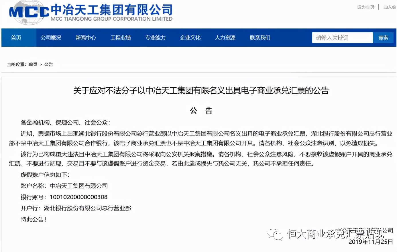
中冶天工集团有限公司
中国建筑第五工程局有限公司
中国建筑第六工程局有限公司
中交一公局集团有限公司
恒大地产集团有限公司



« 假伪票的特征总结
1、承兑人的开户行多为农商行、信用社等小银行;
2、开户行所在地多数是偏远地区的分行或支行等;
3、开户行与承兑人注册所在地不一致;
4、收款人多数是贸易类公司或者个体户,没有实缴没有社保;
5、收款人多数是成立时间较短,或者近期变更过法人代表,或股权变更;
6、开票金额一般相对偏大,并且比较整,没有零头;
« 出现假伪票的原因
1、不法分子获取开户资料所有照片或者复印件,伪造虚假公章及企业材料原价,冒开企业银行账户及电票系统。中交一航一商票造假案件就是这类案件。
2、不法分子利用工商登记信息的漏洞,盗用股东信息,伪造企业材料,开立假的工商资料,把企业包装成央企子公司或者其他有央企背景或者实力比较强的公司,利用该公司开票。中建八局虚假子公司及虚假恒大江苏博雅置业有限公司
3、内外勾结原价开户,公司不知情;
4、企业行为,想融资,在崩盘后找背锅侠;
三、如何进行商票风控
1、选好白名单(最好能实地尽调)
①与核心企业的相关人员相熟,能得到企业的相关资料及信息,或者通过公开渠道获得企业相关人员联系方式;
②查看核心企业的公开财报及市场评级,一般只做AA+以上;
③看企业背景,企业性质和股权比例;
④查看开票人的承兑记录(开盘笔数、结清笔数、拒付情况、开票时间);
⑤了解企业的兑付习惯,如财务公司可能会习惯三天之后付款,如部分承兑人要求选择线下清算,需要邮寄相关资料;
⑥综合了解承兑人的财务管理规范程度(华晨);
⑦承兑人是否愿意配合进行相关业务了解,如核对开户行等。
⑧查承兑人的司法诉讼等情况;
⑨逻辑通顺:这方面一般在融资票的判定上,如中建四局三开给遵义;开票人与收票人之间有股权关系。
2、做好合规工作
①根据收票企业的经营范围设计符合监管机构要求的交易结构;
②对应贸易合同发票符合要求(时间、金额、中登),确保票据是真实合法取得;
③融资人的征信及司法信息正常;
3、商票无瑕疵
①不能显示不可转让的;
②票据不能处于“保证申请”的状态③不能出现回头背书或重复背书等情况(视各家资方自己要求)④一般资方不收从保理、租赁、小贷等类金融机构流转出来商票⑤承兑人(或保证人)与开票人不一致,且双方无控股关系的,谨慎判断。
4、识别假伪票
①看开户行:
(a公司注册地址与开户行地址不一样;b开户行是小银行;c开户行在偏远地区)
对于虚假材料冒开银行账户,开立虚假商票。主要看开户行所在地是否为该企业的正常经营地址,如果不是就应该引起注意了。正常企业开商票都会在经常合作的银行开立, 基本不会去异地开立账户,而且目前异地开立银行户审核手续繁琐,如果账户万一出现问题,会出现商票兑付不及时的问题,影响企业信用。
②看企业股东
(a企业刚成立;b股东穿透)
对于伪造企业股东的:主要关注该企业的注册时间,如果时间很新,那么问题就该注意,另外关注该企业注册地和股东本身所在经营地以及经营范围是否有冲突的地方,而且股东或者企业法人本身没有参与控股其他公司,这种问题就很大。
③看收款人
(a注册时间;b注册资本及实缴资本;c社保情况;d是否清算或存续;e公司类型;f股东背景;g司法情况)
一般假伪票的收款人均为新注册企业,或假央国企背景的公司。
④多看多问多了解,多同业内的前辈和朋友沟通,多方信息整合汇总;
5、利用好第三方工具
①票据状态查询:票交所官网
②企业工商信息:天眼查、企查查、启信宝
③司法诉讼等:汇法网、工商信息网站
④财报:巨潮资讯、雪球网
⑤评级:企业预警通
来源:恒大商业承兑汇票贴现
(天下通商贸-让电票学习更简单,做电票知识普及的领航者,关注抖音号390626901免费获取全套电票视频操作教程 官网:http://www.txthp.com/)